产品中心
致力于步进电机及驱动控制生产研发
1. 概述
CW1108型步进电机驱动器是我厂在原有驱动器的基础上吸收新型、高速电子技术开发出的新颖细分驱动器。该驱动器采用先进技术,具有噪声低、效率高、电压范围宽、设置灵活多样等优点,特别是运行平稳、定位准确是本驱动器的最大特色。此外本驱动器保护功能齐全,具有断电相位功能。其微步细分有16种,最大细分数1/256(步数为51200步/转);其工作电流范围为0.5A-8A,输出电流共有16档,电流分辨率约为0.4A;具有自动半流、自检、过压、欠压和过流等保护功能。本驱动器为交流供电,建议工作电压为110VAC-220VAC,电压不超过240VAC不低于80VAC。
2.特点
•高性能、低价格
•内置微步细分
•停止时自动半流
•光电隔离信号输入/输出
•脉冲响应频率最高可达200KHz
•低温升、低振动
•在线自适应PID技术
3. 主要应用领域
适合各种自动化设备和仪器。例如:打标机、切割机、包装机、绘图仪、雕刻机、数控机床等。在用户期望低成本、低振动、低噪音、高精度、高速度的设备中效果特佳。
4.电气参数

1. 电流设定
拨码开关:ON=0 OFF=1

2.半流设定
如上位控制机在半秒没有发出步进信号,驱动器将自动进入节电半流状态,电机绕组的相电流将减为设定的一半,在此状态下电机和驱动器的功耗得以降低,但电机的输出力矩也相应的降低。在下一个脉冲到来时自动恢复输出电流额定值。
3. 细分设定
拨码开关:ON=0 OFF=1

1.控制信号接口

输入信号电压幅值大于5V,则输入端需要串联限流电阻(参考控制信号接口电路图)。
2.强电接口

3.控制信号接口电路
信号接口详细说明:CW1108型步进电机驱动器内部的接口电路都采用光耦信号隔离,图中R为外接限流电阻。接法为差分接法,抗干扰性能良好。



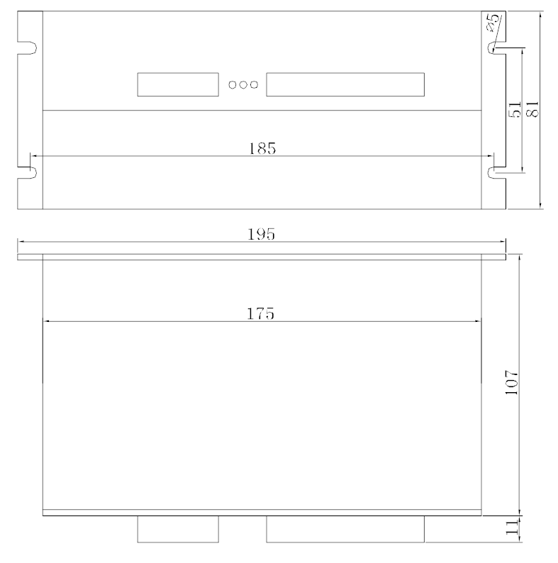
驱动器外形尺寸为:195×107×81mm,具体见外型尺寸图。注意留出大于10CM的空间以利于散热。安装时应使其紧贴在金属机柜上以利于散热。

在线留言
常州创伟电机电器有限公司 网站建设:zzw | 苏ICP备2021012447号-1